「秘密行政」という赤信号も点りかねない湖西市の対応
さらに事態は酷いことになっている。
田内市長が言うには、「内部調査をしたが重大な瑕疵はなかった」という。しかし、被害側が行った情報開示請求には、この内部調査が行われたという記載もなければ、報告書もメモも何もないのだ。
情報開示は、憲法にある国民の知る権利に由来するものであって、ここに不正や不正の意図があれば、それこそ行政による重大な瑕疵に当たる。
そもそも、責任ある立場として市長が約束し公言した委員会設置についての内部検証であるから、この事務や調査について職員が作成した文書図面等は公文書として取り扱われることになり、開示の対象となる。
一方で、開示の対象となることを知りながら、これを作成せずに口頭のみで事務を進めたのであれば、これこそ秘密行政という赤信号が点るところだろう。
情報開示にはその回答において、開示決定や不開示があるが、重大な問題であるのだから市長の意思決定の過程の担保として報告書等は作成するのが普通であるから、実際に外部の検証委員会相当の調査を実施検討したのであれば、これら書面が被害側に開示されなかった結果を見ると不開示決定とされるところ、それらの決定はなく、そもそも書面が存在しないことが、証明される結果となっている。
つまり、結果と過程をみれば、内部検証や調査は事実行われた痕跡がないのだから、やっていないと評価できることになる。
これこそ、重大な瑕疵といえるのではないだろうか。民主主義的意思決定プロセスを示すことができない政治は、独裁的であって極めて危険と言わざるを得ない。
記者すら戸惑った市長の「トンデモ発言」の連発
被害保護者によれば、8月14日当日はとんでも発言の連発であり、開いた口がふさがらず、聴きつけた記者も、市長がする約束や公言した約束はそんなに軽いものではないはずなのにと戸惑っていたそうだ。
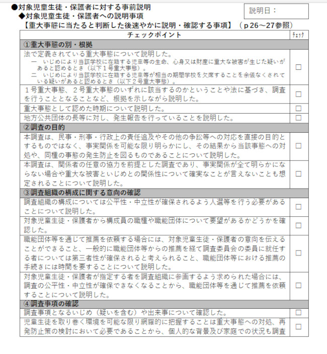
また、検証委員会で検証する内容に「六項目説明の有無」があった。この「六項目説明」とは、文科省が公表している「いじめの重大事態の調査に関するガイドライン」において、調査の目的や調査の対象など重要な6つの項目を被害側にも加害側にも説明するように求められているが、この説明を被害側も加害側も受けていない事実であった。
そして、これについては第三者委員会の答申当初も、行っていないことが事実として公表されている。
しかし、2年経って、8月14日面談では、市長側は、「その都度やった」と発言しているのだ。


文科省_いじめの重大事態の調査に関するガイドラインより6項目説明のチェックシート
事実として、私も第三者委員会の委員をやったり、第三者委員会のアドバイザーやオブザーバー、設置に協力することはあるが、調査の目的や構成、調査の対象などを決めて説明をしたりすり合わせをするもっとも始めにやる基本的な「六項目の説明」は、時間もかかるため、1回しかやらない。
そもそも、調査の目的等をその都度説明をする必要はないし、それをやっていたら時間がかかって調査も会議を検討もできないのだ。
これは推測に過ぎないが、実際に湖西市教育委員会や市長部局の責任者と話をしていて、基本的な知識がないと痛感していたから、未だに、全くいじめ防止対策推進法や文科省のガイドラインを読んでいないのではないかと思えてならないのだ。
基本中の基本がわかっていない人たちが要職に在り、いじめ問題の第三者委員会等は、法律上、用意された最後の砦ともいえる制度を司っている。これがどれだけヤバい事か、今の日本の危うさを少しでも感じている賢い読者の皆様ならよくわかるであろう。
被害側は今後も再調査委員会の設置を求めていくとしているということだから、関係省庁にも連絡報告を行って、追跡していく。
この記事の著者・阿部泰尚さんのメルマガ









