9月6日、満を持して自民党総裁選に名乗りを上げた小泉進次郎氏。「真打ち登場」とばかりにメディアは進次郎氏の動きを大々的に報じていますが、この総裁選、どのような決着を見るのでしょうか。今回のメルマガ『有田芳生の「酔醒漫録」』ではジャーナリストの有田芳生さんが、進次郎氏が出馬会見で示した政策を取り上げるとともに、彼の「明」と「暗」の部分を改めて紹介。さらに自民党が抱いている「願望と勘違い」を指摘しています。
【関連】“小泉ポエム政権”が誕生しても短命に。自民総裁選で進次郎が勝ったら何が起きるのか?
※本記事のタイトル・見出しはMAG2NEWS編集部によるものです/メルマガ原題:自民党新総裁のもとで解散、総選挙へ 小泉か石破か
小泉か石破か。自民党総裁選の行方と政権与党が抱く願望と勘違い
自民党総裁選は次期総理を選ぶことになるので世間の関心も高い。多くの名前があがり、すでに立候補表明もある。本命のひとりである小泉進次郎議員(43歳)は、選挙体制をすでに固めた。
国会議員班:坂井学
党員総務班:田中良生
団体班:長谷川岳
地方議員班:三原じゅん子
候補者班:企画班・鷲尾英一郎
同行班・赤間二郎
全体統括:事務局長・小倉将信
事務局長代理・大串正樹(政策)
・小林史明(総務・広報)
事務局次長:西野太亮
総裁選に向けた体制をよくわかっている陣容だ。9月6日に会見で「決着 新時代の扉をあける」と題した政策を明らかにした(※資料あり)。9月7日13時からは銀座4丁目交差点で、8日16時から横浜の桜木町駅前で街頭演説を行う。メディアは大きく報じるだろう。
小泉進次郎議員は初当選からしばらくは議員以外への人間関係を広げない時期があった。いまでは新聞記者に原稿の書き方などを学び、あるいは同世代の評論家が勧める本を読むなど、いわゆる外部「ブレーン」との関係を築いてきた。落語を聞いては「語り」の方法を学んでいる。最近では、評論家、女性作家、写真家と会食。写真家が贈呈した北朝鮮の写真集を見て、ずっと質問していたという。
好奇心は旺盛で前向きな姿勢は好ましい。ただし、それがどこまで身についているかは、気候変動対策に関わって「セクシー」と表現したことに象徴されるように、いかにも軽い。さらに付け加えておけば、会食には遅れてきて、たいてい90分をめどにして先に退席する。いかにも永田町の悪しき慣行を身につけてしまった。
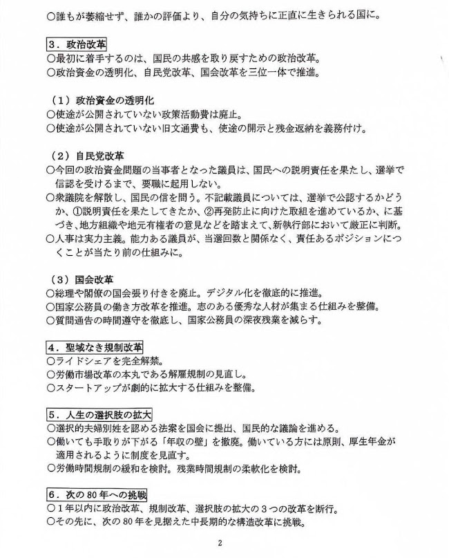
キャッチフレーズは「決着」。進次郎氏がぶち上げた政策



24年秋から25年に向けて大変動を迎えることになる日本政治
しかしこれは「明」であり、じつは4代世襲の100年議員であり、コネ人生で歩いてきた「暗」の部分は隠されている。そもそもコロンビア大学への留学も特別待遇だった。
小池百合子都知事の経歴詐称を暴いた石井妙子さんは、小泉進次郎氏が、かつて学習院大学で講演をした内容を紹介している。
「ほどほどの努力では、ほどほどの幸福も掴めない」という言葉を私はメッセージとして若い人に送りたい。ほどほどの幸福が掴めればそれでいいのか。内向きとか、草食系とか、言われていますよね。今の若い人たち。
小泉氏は英語もできなかったが、思い切ってホームステイしたという体験談を続けた。石井さんはこう評価した。
努力が大切というが、留学するカネも留学する先も、政治家という職業もすべては親からもらったものではないか。
(『日本の血脈』/文春文庫、2013年)
世襲一般が悪いのではない。しかし韓国では世襲議員が親と同一の選挙区で出ることが禁じられている。河野太郎議員もふくめ、日本の政治家はあまりにも世襲が多い。そこにメスを入れる政策を打ち出せないのが自民党政治の特徴であり、骨がらみの体質だ。









